你的位置:开云app在线下载入口 > 2026世界杯 > 开云app 航天工程: 不涉及商业航天及航天相关业务 股东减持计划尚未实施完毕
开云app 航天工程: 不涉及商业航天及航天相关业务 股东减持计划尚未实施完毕
发布日期:2026-01-20 01:32 点击次数:173

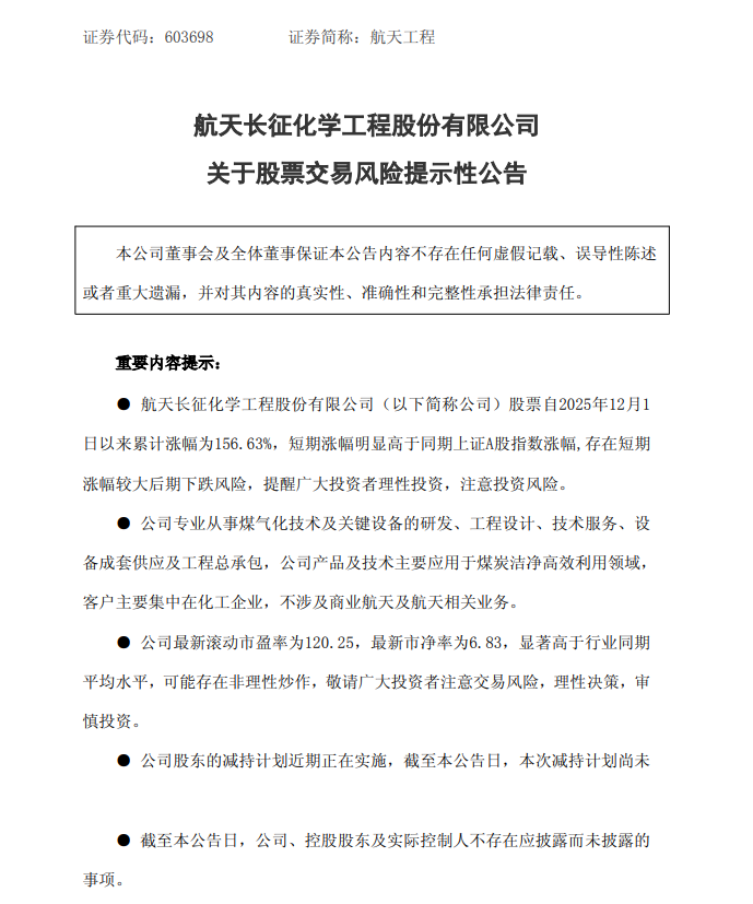
公司股票自2025年12月1日以来累计涨幅为156.63%,短期涨幅明显高于同期上证A股指数涨幅,存在短期涨幅较大后期下跌风险。
{jz:field.toptypename/}1月12日,航天工程(603698.SH)发布股票交易风险提示性公告,公司股票自2025年12月1日以来累计涨幅为156.63%,短期涨幅明显高于同期上证A股指数涨幅,金佰利存在短期涨幅较大后期下跌风险,提醒广大投资者理性投资,开云app注意投资风险。
公司表示,公司专业从事煤气化技术及关键设备的研发、工程设计、技术服务、设备成套供应及工程总承包,公司产品及技术主要应用于煤炭洁净高效利用领域,客户主要集中在化工企业,不涉及商业航天及航天相关业务。
公司股东国创基金管理有限公司-国创投资引导基金(有限合伙)和国创(北京)新能源汽车投资基金管理有限公司-北京国创新能源汽车股权投资基金合伙企业(有限合伙)拟通过大宗交易、集中竞价交易减持不超过1607.97万股,占公司总股本的3%。截至本公告日,本次减持计划尚未实施完毕。


备案号: